PENDAHULUAN #
Karakteristik limbah cair di PG. Kediri dan PG. Sidoarjo memiliki nilai BOD antara 200 sampai 320 mg/L melebihi ambang batas maksimal BMAL sebesar 60 mg/L, COD antara 540 sampai 1200 mg/L melebihi ambang batas maksimum BMAL sebesar 100 mg/L dan TSS anatara 80 sampai 314 mg/L melebihi ambang batas BMAL sebesar 50 mg/L. Berbeda dengan nilai pH air limbah yang dihasilkan oleh kedua industri gula telah memenuhi BMAL yaitu antara 6 sampai 9. Tingginya nilai COD, BOD dan TSS juga dipengaruhi oleh kapasitas produksi. Tahun 2016 PG. Kediri dan PG. Sidoarjo memiliki kapasitas produksi lebih tinggi dari tahun 2017, sehingga secara tidak langsung akan berpengaruh terhadap karakteristik limbah cair yang dihasilkan (Rhofita, 2019).
BOD #
BOD atau Biochemical Oxygen Demand adalah suatu karakteristik yang menunjukkan jumlah oksigen terlarut yang diperlukan oleh mikroorganisme (biasanya bakteri) untuk mengurai atau mendekomposisi bahan organik dalam kondisi aerobik (Atima, 2015). Bahan organik yang terdekomposisi dalam BOD adalah bahan organik yang siap terdekomposisi (readily decomposable organic matter). Makin besar kosentrasi BOD suatu perairan, menunjukan konsentrasi bahan organik di dalam air juga tinggi (Yudo 2010). Dengan kata lain, makin besar kadar BOD nya, maka disimpulkan bahwa perairan tersebut telah tercemar (Dewa, 2016). Seperti nilai BOD yang berada pada rentang 10-20 mg/L dapat mengindikasikan suatu pencemaran air tingkat sedang (Salmin, 2005).
Begitupun juga pada Industri Gula di Provinsi Jawa Timur, salah satu parameter BMAL (Baku Mutu Air Limbah) yaitu BOD diatur dalam Peraturan Gubernur Jawa Timur No. 52 Tahun 2014 (Soekarwo, 2014) dan Peraturan Menteri Lingkungan Hidup RI No. 5 Tahun 2014 (Kambuaya, 2014). Nilai ambang batas BOD limbah cair dari industri gula ialah sebesar 60 mg/L. Oleh karena itu, bila kadar BOD melebihi ambang batas yang telah ditetapkan, maka perlu pengolahan ulang untuk meminimalkan tingkat BOD sebelum di limpahkan ke lingkungan.
Kali ini, penulis akan meninjau Limbah cair yang dihasilkan suatu Industri Gula di dua Kota yang berada di Jawa Timur yaitu Kediri dan Sidoarjo. Limbah cair yang dihasilkan oleh industri gula secara umum dapat digolongkan menjadi limbah polutan yang berasal dari proses produksi dan jatuhan kondensor. Sebelum masuk kedalam unit IPAL, limbah cair harus diukur karakteristiknya pada bagian inlet. Kemudian didapatkan hasil yaitu nilai BOD pada tahun 2016 di PG. Kediri sebesar 319,71 mg/L dan di PG. Sidoarjo sebesar 102,69 mg/L. Sedangkan pada tahun 2017, nilai BOD di PG. Kediri sebesar 201,37 mg/L dan di PG. Sidoarjo sebesar 104,65 mg/L. Maing-masing memiliki nilai yang melebihi 60 mg/L. Hal ini tentu saja melebihi nilai ambang batas yang ditetapkan pemerintah sehingga perlu dilakukan pengolahan lebih lanjut untuk menurunkan kadar BOD.
Kemudian, setelah limbah cair tersebut diolah dalam IPAL lalu dilakukan monitoring dan evaluasi secara berkala pada bagian outlet. Hasilnya, nilai BOD menurun dibandingkan ketika masih berada di inlet (sebelum diolah dalam IPAL). Pada tahun 2016, di PG. Kediri didapatkan nilai BOD sebesar 3,57 mg/L. Sedangkan di PG. Sidoarjo didapatkan nilai BOD sebesar 23,62 mg/L. Pada tahun 2017, nilai BOD limbah cair hasil industri gula di PG. Kediri sebesar 3,51 mg/L dan di PG. Sidoarjo sebesar 23,41 mg/L. Dapat dilihat bahwa nilai BOD bagian outlet di PG. Sidoarjo lebih tinggi 60% dibandingkan PG. Kediri. Nilai BOD pada tahun 2016 di PG. Kediri lebih rendah dibandingkan pada tahun 2017 sedangkan di PG. Sidoarjo sebaliknya. Meskipun demikian, kadar BOD sudah tidak melebihi ambang batas (≤ 60 mg/L) sehingga dapat dikatakan aman untuk di buang atau di alirkan ke lingkungan.
BOD dipengaruhi oleh debit limbah cair. Berdasarkan data hasil observasi, diketahui bahwa besarnya debit limbah cair di PG. Kediri dan PG. Sidoarjo pada tahun 2016 berturut-turut sebesar 467,37 m3/hari dan 424,04 m3/hari. Sedangkan pada tahun 2017 berturut-turut sebesar 1533,96 m3/hari dan 1505 m3/hari.
COD #
COD (Chemical Oxygen Demand) merupakan jumlah oksigen yang dibutuhkan untuk menguraikan bahan-bahan organik secara kimia dalam air. Pengukuran nilai COD ini menunjukkan beban-bahan organik dan menjadi indikasi kondisi toxic (racun) yang terkandung dalam air limbah.
Berdasarkan Peraturan Gubernur Jawa Timur Nomor 52 Tahun 2014 tentang Baku Mutu Air Limbah Bagi Industri Gula disebutkan bahwa kapasitas antara 2.500 sampai dengan 10.000 TCD kadar maksimum parameter COD air limbah proses, air limbah kondensor, dan air limbah abu ketel adalah 100 mg/L dengan beban pencemaran maksimum 50 g/ton. Sedangkan untuk parameter air limbah gabungan kadar maksimum parameter COD adalah 100 mg/L dengan beban pencemaran maksimum 150 g/ton. Untuk kapasitas lebih dari 10.000 TCD kadar maksimum parameter COD adalah 100 mg/L dengan beban pencemaran maksimum 50 g/ton.
Karakteristik limbah cair inlet sesuai ketentuan Peraturan Gubernur Jawa Timur No. 52 Tahun 2014 untuk parameter COD batas maksimum BMAL sebesar 100 mg/L. Sedangkan dalam jurnal nilai COD limbah cair di PG. Kediri dan PG. Sidoarjo memiliki nilai COD sebesar 540-1.200 mg/L dengan kandungan pencemar sebesar 6.400 mg/L. Hal ini menunjukkan bahwa limbah cair inlet melebihi batas ambang BMAL yang ditetapkan pemerintah.
Karakteristik limbah cair outlet sesuai ketentuan Peraturan Gubernur Jawa Timur No. 52 Tahun 2014 untuk parameter COD batas maksimum BMAL sebesar 100 mg/L. Sedangkan dalam jurnal nilai COD PG. Sidoarjo lebih tinggi 600% dibandingkan PG. Kediri. Nilai COD PG. Kediri dan PG. Sidoarjo tahun 2016-2017 sebesar 12-99 mg/L. Hal ini menunjukkan nilai COD limbah cair outlet tidak melebihi ambang batas yang ditetapkan pemerintah.
TSS (Total Suspended Solid) #
Total Padatan Tersuspensi (TSS) adalah padatan yang tersuspensi di dalam air berupa bahan-bahan organik dan anorganik yang dapat disaring dengan kertas milipore berpori-pori 0,45 µm. Materi yang tersuspensi memiliki dampak buruk terhadap kualitas air karena mengurangi penetrasi matahari ke dalam badan air, kekeruhan air meningkat yang menyebabkan gangguan pertumbuhan bagi organisme produser.
Berdasarkan Peraturan Menteri Lingkungan Hidup RI No. 5 Tahun 2014 tentang BMAL dan Peraturan Gubernur Jawa Timur No. 52 Tahun 2014 tentang Perubahan Atas Peraturan Gubernur Jawa Timur No. 72 Tahun 2013 tentang Baku Mutu Air Limbah Bagi Industri dan/atau Kegiatan Usaha Lainnya disebutkan peraturan mengenai BMAL dari industri gula dengan kapasitas antara 2.500 - 10.000 TCD untuk parameter TSS (Total Suspended Solid) yaitu sebesar 50 mg/L (kadar paling tinggi). Dalam penelitian yang ada di jurnal disebutkan bahwa untuk parameter TSS memiliki nilai antara 80 - 314 mg/L selama tahun 2016 dan 2017.
Berdasarkan nilai TSS untuk karakteristik limbah cair inlet dengan parameter TSS untuk PG Kediri dan PG Sidoarjo yang sebesar 80-314 mg/L dalam tahun 2016-2017 melebihi ambang batas BMAL (Baku Mutu Air Limbah) yang ditetapkan oleh pemerintah yaitu sebesar 50 mg/L.
Sedangkan untuk karakterisitik limbah cair outlet atau setelah melalui pengolahan limbah (IPAL), untuk parameter TSS telah memenuhi ambang batas BMAL yaitu sebesar 5-19 mg/L untuk PG Kediri dan PG Sidoarjo dalam tahun 2016 dan 2017. Nilai TSS di PG Kediri tahun 2016 dan 2017 lebih rendah dari PG Sidoarjo. Nilai TSS PG Kediri tahun 2017 meningkat 120% dari tahun 2016, dari 4,66 mg/L menjadi 11,03 mg/L. Sedangkan di PG Sidoarjo nilai TSS cenderung tetap hanya terjadi penurunan 0,8 mg/L. Hal ini berarti pada tahun 2017 PG Sidoarjo terjadi penurunan padatan yang dihasilkan dari proses pengolahan limbah di unit IPAL sebesar 0,008%.
Metode Penanggulangan Limbah pada Industri Gula #
Pengolahan limbah cair di industri gula biasanya menggunkan metode fisika (primary treatment) dan metode biologi (secondary treatment) tanpa menggunakan bahan kimia tambahan. Limbah cair yang dihasilkan dari industri gula tidak mengandung bahan beracun dan berbahaya (B3) sehingga tidak memerlukan bahan kimia untuk menetralisirnya. Potensi pencemaran dari limbah industry gula hanya berupa tingginya nilai BOD (Biological Oxygen Demand), nitrogen, fosfor dan derajat keasaman (pH). Penggunaan metode fisika bertujuan untuk menghilangkan padatan tersuspensi serta minyak yang terkandung dalam air limbah. Sedangkan metode biologi bertujuan untuk menghilangkan bahan organic biodegradable.
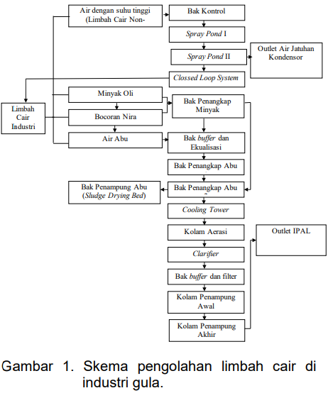
Secara operasional, pengolahan limbah cair di industri gula dilakukan oleh Instalasi Pengolahan Air Limbah (IPAL) sederhana yang terdiri dari ekualisasi, netralisasi, pra-sedimentasi circular, bak aerasi, secondary claridier dan sludge drying bed (Rhofita & Russo, 2019).

Siklus hidup di industri gula serta dampak dan pemafaatannya dapat dilihat pada gambar berikut.

Siklus hidup gula dimulai dari ekstraksi tebu hingga menjadi produk gula SHS. Dari gambar di atas menunjukkan bahwa setiap tahap pengolahan tebu menghasilkan limbah ataupun produk sampingan, limbah tersebut dapat dimanfaatkan kembali melalui proses reuse maupun recyle sehingga limbah yang dihasilkan dapat dimanfaatkan. Pemanfaatan tersebut diantaranya, limbah cair hasil pengolahan IPAL akan dialirkan ke lebung yang akan dimanfaatkan untuk pengairan tanaman tebu, emisi dari boiler yang menghasilkan CO2 akan diserap kembali oleh tanaman tebu, serta pemanfaatan blotong sebagai pupuk organik untuk tanaman tebu (Yani et al., 2012).
Efektifitas Kinerja IPAL Industri Gula #
Efektifitas dapat ditentukan dari nilai penurunan konsentrasi pencemar yang terkandung dalam limbah cair. Dalam hal ini tingkat penurunan karakteristik limbah dari inlet sampai ke outlet. Besarnya efektifitas kinerja IPAL di PG. Kediri dan PG. Sidoarjo ditunjukkan oleh Tabel 6.

Tabel 6 menunjukkan bahwa nilai efektifitas di PG. Kediri lebih tinggi bila dibandingkan dengan PG. Sidoarjo. Hal ini menunjukkan bahwa penurunan konsentrasi BOD, COD dan TSS melalui pengelolaan limbah cair di unit IPAL berlangsung dengan baik dan sesuai dengan perencanaan alternatif pengolahan air limbahnya.
Nilai efektifitas pengolahan limbah cair di PG. Sidoarjo berkisar antara 77 sampai 82% dan dapat digolongkan efektif. Tingkat keefektifitas kinerja IPAL di PG. Sidoarjo dapat dilihat dari penurunan konsentrasi pencemar dari inlet menuju outlet yang sesuai dengan ketentuan BMAL. Begitu pula pada tingkat efektifitas kinerja IPAL PG. Kediri rata-rata 98%.
Selain perbedaan konsentrasi BOD di inlet dan outlet yang lebih tinggi PG. Sidoarjo daripada PG. Kediri. Adanya perbedaan spesifikasi teknis (dimensi dan diffuser) kolam aerasi yang merupakan unit IPAL utama dalam pengolahan limbah secara biologis (secondary treatment) untuk air limbah.
Selain dipengaruhi oleh periode aerasi efektifitas penurunan konsentrasi BOD juga ditentukan oleh kebutuhan suplai oksigen yang berasal dari blower. Kurangnya suplai oksigen akan menyebabkan mikroorganisme dalam kolam aerasi mati, sehingga akan terjadi kenaikan rasio Food on Microorganism (F/M rasio).
Efektifitas kinerja IPAL dalam menurunkan konsentrasi COD di PG. Kediri dan PG. Sidoarjo pada tahun 2016 dan 2017 berturut-turut sebesar 98,78; 98,16; 82,45; dan 82,23 (Tabel 6). COD menunjukkan seberapa banyak senyawa organik yang dapat dioksidasi secara kimia. Dalam air limbah konsentrasi COD menunjukkan ukuran tingkat pencemaran, semakin tinggi nilai COD kebutuah oksigen akan semakin tinggi, sehingga kandungan polutan dalam air limbah semakin tinggi.
Efektifitas kinerja IPAL dalam menurunkan konsentrasi TSS di PG. Kediri pada tahun 2016 lebih tinggi 14% dari tahun 2017. Tahun 2016 nilai efektifitas sebesar 98,52% dan tahun 2017 sebesar 84,50%. Sedangkan nilai efektifitas kinerja IPAL dalam menurunkan konsentrasi TSS di PG. Sidoarjo pada tahun 2016 dan 2017 memiliki nilai yang lebih rendah jika dibandingkan dengan PG. Kediri.
Efektifitas penurunan TSS dipengaruhi oleh kinerja unit clarifier. Di industri gula unit clarifier digunakan untuk memisahkan lumpur dengan air limbah dengan cara mengendapkan air limbah secara gravitasi setelah air limbah diolah secara biologi pada kolam aerasi.
Nilai efektifitas kinerja IPAL dalam menurunkan konsentrasi BOD, COD dan TSS PG. Kediri lebih tinggi 16% bila dibandingkan dengan efektifitas PG. Sidoarjo, sehingga perlu adanya pengkajian kinerja teknis IPAL secara berkala di kedua industri gula tersebut untuk meningkatkan kinerjanya.
Diskusi #
Pertanyaan 1 #
Izin bertanya pada website pada skema pengolahan limbah cair di industri gula, pada skema itu terdapat clossed lope system, yang saya tanyakan apa yang dimaksud dengan clossed lope system dan fungsi dari clossed lope system itu?
Terimakasih
Jawab:
Sistem lingkar tertutup (close loop system) merupakan sistem kontrol yang sinyal keluarannya mempunyai pengaruh langsung pada aksi pengontrolan, sistem kontrol lup tertutup juga merupakan sistem kontrol berumpan balik.
Fungsi dari Clossed Lope System adalah saluran yang digunakan untuk memisahkan antara limbah cair industri dan yang bukan limbah cair. Untuk limbah cair industri (minyak oli, bocoran nira, dan air abu) akan diteruskan ke saluran yang menuju ke bak penangkap minyak bak buffer dan bak ekualisasi untuk diproses lebih lanjut. Namun, untuk limbah non cair akan dikembalikan lagi ke penampungan awal (sebelum masuk ke bak kontrol) atau dikeluarkan dari sistem IPAL.
Pertanyaan 2 #
Izin bertanya bagaimana sebenarnya alur dari kinerja IPAL itu sehingga mampu dan efektif menurunkan kadarnya?
Jawab:
Limbah cair yang dihasilkan dari industri gula di PG. Kediri dan PG. Sidoarjo terdapat dalam empat jenis yaitu jatuhan minyak/oli, bocoran nira, air abu, dan air jatuhan kondensor. Alur kinerja IPAL atau skema pengolahan limbah cair pada industri gula ditunjukkan pada gambar 1.

Pertanyaan 3 #
Izin bertanya, di presentasi kelompok 6 tadi ada menyebutkan periode aerasi, maksudnya periode aerasi itu apa? dan apakah pada paper klompk 6 penanganan air limbahnya menggunakn metode aerasi?
Jawab:
Periode aerasi merupakan periode dimana limbah akan tertampung dalam kolam aerasi yang berfungsi sebagai tempat berlangsungnya degradasi material organik air limbah oleh bakteri anaerobik menjadi material yang lebih sederhana. Periode aerasi ini merupakan periode utama ketika pengolahan limbah cair secara biologis (secondary treatment) dalam IPAL. Dalam periode aerasi ini dibutuhkan supplai oksigen melalui diffuser dan nutrien yang berupa senyawa nitrogen serta fosfor dalam proses aerasi tersebut. Dalam paper penelitian ini, digunakan metode atau periode aerasi yang ditunjukkan dengan pengolahan limbah dalam kolam aerasi yang ada di PG Kediri dan PG Sidoarjo sebelum limbah cair tersebut masuk kedalam tahap clarifier yaitu tahap yang digunakan untuk memisahkan lumpur dengan air limbah dengan cara mengendapkan air limbah secara gravitasi.
Referensi #
Atima, Wa. 2015. BOD dan COD sebagai Parameter Pencemaran Air dan Baku Mutu Air Limbah. Jurnal Bilogy Science & Education. Vol 4, No. 1, pp. 83-94
Dewa, Riardi P. 2016. Penanganan Baku Mutu Kualitas Air Limbah Produksi ATC Dari Rumput Laut Eucheuma cottonii. Ambon: Kementerian Perindustrian Republik Indonesia
Kambuaya, B. (2014). Peraturan Menteri Lingkungan Hidup Republik Indonesia Nomor 5 Tahun 2014 tentang Baku Mutu Air Limbah. Hal. 1–85.
Rhofita, E. I., & Russo, A. E. (2019). Efektifitas Kinerja Instalasi Pengolahan Air Limbah (IPAL) Industri Gula di Kabupaten Kediri dan Kabupaten Sidoarjo. Jurnal Teknologi Lingkungan, 20(2), 235. https://doi.org/10.29122/jtl.v20i2.3469
Salmin. 2005. Oksigen Terlarut (DO) dan Kebutuhan Oksigen Biologi (BOD) sebagai Salah Satu Indikator Untuk Menentukan Kualitas Perairan. Jurnal Oseana. 30: 21-26
Soekarwo. (2014). Peraturan Gubernur Jawa Timur No 52 Tahun 2014 tentang Baku Mutu Air Limbah Bagi Industri dan/atau Kegiatan Usaha Lainnya. Hal. 1–15
Yani, M., Purwaningsih, I., & Munandar, M. N. (2012). Penilaian Daur Hidup ( Life Cycle Assessment ) Gula Pada Pt Pg Rajawali Ii Unit Pg Subang Ikawati. Jurnal Agroindustri Indon, 1(1), 60–67.
Yudo, S. 2010. Kondisi kualitas air Sungai Ciliwung di Wilayah DKI Jakarta Ditinjau Dari Parameter Organik, Amoniak, Fosfat, Deterjen dan Bakteri Coli. Jurnal akuakultur Indonesia. 6: 34-42